Chương trình đào tạo
- 17 Sections
- 123 Lessons
- Trọn đời
Expand all sectionsCollapse all sections
- Chương 0. Chuẩn bị & cài đặtChương này cung cấp cho các bạn những thông tin tiền đề giúp quá trình học tập khóa học được thuận lợi suôn sẻ.9
- 1.0NỘI QUY SỬ DỤNG KHÓA HỌC5 p
- 1.1Cài đặt công cụ Visual Studio11 p
- 1.2Cài gói ngôn ngữ lập trình C++ cho Visual Studio5 p
- 1.3Cài Visual Studio Code cho máy Mac11 p
- 1.4Nhóm hỗ trợ học tập lập trình C/C++ Của Branium3 p
- 1.5Cách học lập trình hiệu quả khóa học C++ trên Branium6 p
- 1.6Thay đổi giao diện trang web4 p
- 1.7Sửa lỗi Visual Studio luôn chạy file chương trình cũ3 p
- 1.8Học C++ thì làm được gì?3 p
- Chương 1: Nhập mônChương này ta sẽ tìm hiểu những khái niệm và ví dụ trực quan đầu tiên của ngôn ngữ lập trình C++.13
- 2.0Bài 1.01. Tạo project, xử lý lỗi thường gặp17 p
- 2.1Bài 1.02. Nhập môn lập trình C++32 p
- 2.2Bài 1.03. Chương trình máy tính đơn giản11 p
- 2.3Bài 1.04. BÀI KIỂM TRA SỐ 110 p
- 2.4Bài 1.05. Các kiểu dữ liệu nền tảng trong C++27 p
- 2.5Bài 1.06. BÀI KIỂM TRA SỐ 210 p
- 2.6Bài 1.07. Các biến trong ngôn ngữ C++28 p
- 2.7Bài 1.08. Các thao tác nhập liệu từ bàn phím19 p
- 2.8Bài 1.09. BÀI KIỂM TRA SỐ 310 p
- 2.9Bài 1.10. Các thao tác số học32 p
- 2.10Bài 1.11. Các thao tác so sánh16 p
- 2.11Bài 1.12. Các thao tác gán giá trị17 p
- 2.12Bài 1.13. BÀI KIỂM TRA SỐ 410 p
- Chương 2: Các cấu trúc lệnh điều khiểnChương này ta sẽ điểu khiển chương trình C++ bằng các cấu trúc điều khiển thông dụng. Đây là những thành phần cốt lõi của mọi chương trình, ứng dụng.16
- 3.0Bài 2.01. Hướng dẫn chung về project trong Visual Studio18 p
- 3.1Bài 2.02. Cấu trúc điều khiển if-else31 p
- 3.2Bài 2.03. Hướng dẫn vẽ sơ đồ khối24 p
- 3.3Bài 2.04. Cấu trúc điều khiển switch18 p
- 3.4Bài 2.05. Toán tử ba ngôi, toán tử logic19 p
- 3.5Bài 2.06. Sử dụng auto keyword24 p
- 3.6Bài 2.07. Toán tử so sánh ba chiều19 p
- 3.7Bài 2.08. BÀI KIỂM TRA SỐ 2.110 p
- 3.8Bài 2.09. Cấu trúc lặp for25 p
- 3.9Bài 2.10. Cấu trúc lặp while và do-while18 p
- 3.10Bài 2.11. Minh họa tạo menu sử dụng các loại vòng lặp15 p
- 3.11Bài 2.12. Lệnh break, continue, vòng lặp lồng nhau31 p
- 3.12Bài 2.13. Chuẩn bị gì trước khi code?26 p
- 3.13Bài 2.14. Hướng dẫn debugging – gỡ lỗi trong C++ với Visual Studio16 p
- 3.14Bài 2.15. BÀI KIỂM TRA SỐ 2.210 p
- 3.15Bài 2.16. Import file cpp từ bên ngoài vào project2 p
- Chương 3: Các hàm - Phương thứcChương này sẽ cung cấp cho các bạn cách thức tổ chức chương trình sao cho khoa học và có thể tái sử dụng lại mã nguồn tốt nhất.11
- 4.0Bài 3.01. Tổng quan về các hàm – functions30 p
- 4.1Bài 3.02. Khai báo nguyên mẫu hàm30 p
- 4.2Bài 3.03. BÀI KIỂM TRA BÀI SỐ 3.110 p
- 4.3Bài 3.04. Giới thiệu một số thư viện trong C++35 p
- 4.4Bài 3.05. Gọi hàm bằng truyền tham chiếu và truyền giá trị23 p
- 4.5Bài 3.06. Tham số mặc định của hàm25 p
- 4.6Bài 3.07. BÀI KIỂM TRA SỐ 3.210 p
- 4.7Bài 3.08. Hàm đệ quy28 p
- 4.8Bài 3.09. Đệ quy vs vòng lặp4 p
- 4.9Bài 3.10. Phạm vi sử dụng của các loại biến10 p
- 4.10Bài 3.11. BÀI KIỂM TRA SỐ 3.310 p
- Chương 4: Mảng trong C++Chương này ta sẽ tìm hiểu cách triển khai, lưu trữ, truy xuất các dữ liệu khác nhau sử dụng mảng. Nội dung tập trung vào mảng 1 chiều và 2 chiều.7
- Chương 5: Con trỏChương này sẽ cung cấp các khái niệm và các thao tác liên quan đến con trỏ - đặc trưng của ngôn ngữ lập trình C++.8
- 6.0Bài 5.01. Con trỏ và địa chỉ vùng nhớ31 p
- 6.1Bài 5.02. Con trỏ và truyền tham chiếu23 p
- 6.2Bài 5.03. Con trỏ và mảng 1 chiều32 p
- 6.3Bài 5.04. CÂU HỎI KIỂM TRA 5.110 p
- 6.4Bài 5.05. Con trỏ với từ khoá const33 p
- 6.5Bài 5.06. Con trỏ hàm56 p
- 6.6Bài 5.07. Con trỏ và cấp phát bộ nhớ động42 p
- 6.7Bài 5.08. Sử dụng toán tử sizeof22 p
- Chương 6: Kí tự và chuỗi kí tựChương này sẽ cung cấp cho bạn các hướng dẫn để thực hiện các thao tác với kí tự, chuỗi kí tự trong ngôn ngữ lập trình C++.5
- Chương 7: Kiểu dữ liệu structNội dung chương này chúng ta sẽ tìm hiểu kiểu dữ liệu struct và các đặc trưng hay ho của nó.7
- Chương 8: Lớp và đối tượng, tính đóng gói dữ liệuNội dung chương này sẽ là những kiến thức liên quan đến phần hướng đối tượng của C++ bắt đầu với lớp và đối tượng.10
- 9.1Bài 8.01. Lớp và đối tượng39 p
- 9.2Bài 8.02. Hàm khởi tạo, hàm hủy42 p
- 9.3Bài 8.03. Keyword private, public và getter/setter26 p
- 9.4Bài 8.04. Mô hình hóa một lớp với UML class diagram25 p
- 9.5Bài 8.05. Phân tách các thành phần của lớp ra nhiều file khác nhau36 p
- 9.6Bài 8.06. Sử dụng keyword this14 p
- 9.7Bài 8.07. Thành phần static của lớp24 p
- 9.8Bài 8.08. Sử dụng keyword const với các đối tượng và các hàm thành phần18 p
- 9.9Bài 8.09. Mối quan hệ hợp thành(composition hay has a)35 p
- 9.10Bài 8.10. Hàm bạn và lớp bạn19 p
- Chương 9: Tính chất kế thừa, trừu tượngNội dung chương này tiếp tục mở rộng thế giới lập trình hướng đối tượng với các đặc trưng tiếp theo của nó.8
- 10.1Bài 9.01. Lớp cha, lớp con67 p
- 10.2Bài 9.02. Ghi đè phương thức30 p
- 10.3Bài 9.03. Sử dụng keyword protected25 p
- 10.4Bài 9.04. Hàm tạo, hàm hủy trong lớp con22 p
- 10.5Bài 9.05. Ép kiểu trong mối quan hệ kế thừa
- 10.6Bài 9.06. Lớp trừu tượng và hàm thuần ảo24 p
- 10.7Bài 9.07. Tính chất đa hình25 p
- 10.8Bài 9.08: Chuẩn gợi ý thiết kế kế thừa12 p
- Chương 10: Thao tác với fileNội dung chương này sẽ hướng dẫn bạn các thao tác với file như tạo file, đọc file, ghi file.5
- Chương 11: Nạp chồng toán tửChương này sẽ cung cấp cho bạn kĩ năng nạp chồng toán tử - một đặc trưng của C++.3
- Chương 12: Templates và namespaceChương này ta sẽ tìm hiểu cách tạo và sử dụng lớp, hàm template và namespace.3
- Chương 13: Các container và iterator trong thư viện chuẩn C++Chương này sẽ giới thiệu với các bạn các container và iterator trong thư viện C++ cũng như cách hoạt động của chúng.8
- 14.0Bài 13.01. Giới thiệu các container16 p
- 14.1Bài 13.02. Giới thiệu các iterator24 p
- 14.2Bài 13.03. Tìm hiểu và sử dụng vector51 p
- 14.3Bài 13.04. Tìm hiểu và sử dụng forward_list51 p
- 14.4Bài 13.05. Tìm hiểu và sử dụng list48 p
- 14.5Bài 13.06. Tìm hiểu và sử dụng deque41 p
- 14.6Bài 13.07. Tìm hiểu và sử dụng set25 p
- 14.7Bài 13.08. Tìm hiểu và sử dụng stack, queue18 p
- Chương 14: Xử lý ngoại lệChương này ta sẽ tiến hành xử lý các ngoại lệ xảy ra trong quá trình vận hành chương trình C++.3
- Chương 15: Dự án tốt nghiệp cuối khóaChương này cung cấp các đề tài để thực hiện dự án tốt nghiệp cuối khóa ngôn ngữ lập trình C++ từ cơ bản đến nâng cao.3
- Chương 16: Tài liệu tham khảo Khóa học C++Nội dung chương này sẽ cung cấp cho các bạn các bài giải mẫu và tài liệu tham khảo dùng trong và ngoài khóa học4
Bài 2.03. Hướng dẫn vẽ sơ đồ khối
Nội dung bài học
- Vẽ sơ đồ khối minh họa việc thực hiện chương trình
Yêu cầu
- Tải click chart: Click vào đây
- Bạn có thể vẽ online tại đây
Bạn vào đường dẫn trên sau đó click vào phần đánh dấu trong hình để tải và cài đặt Follow chart sau đó sử dụng nhé.
Ví dụ 1. Vẽ sơ đồ khối chương trình tính tổng hai số nguyên.
Ví dụ 2. Một trường đại học danh tiếng ở VN muốn viết chương trình C++ để phân loại học lực cho sinh viên trong từng môn học theo điểm trung bình của môn học. Chi tiết về tiêu chí phân loại như sau:
| Điểm trung bình môn | Xếp loại |
| >= 9.0 | Xuất sắc |
| 8.0 <= tb < 9.0 | Giỏi |
| 7.0 <= tb < 8.0 | Khá |
| 5.5 <= tb < 7.0 | Trung bình |
| 4.0 <= tb < 5.5 | Trung bình yếu |
| < 4.0 | Trượt môn |
Bạn hãy vẽ sơ đồ khối chương trình phân loại học lực cho sinh viên.
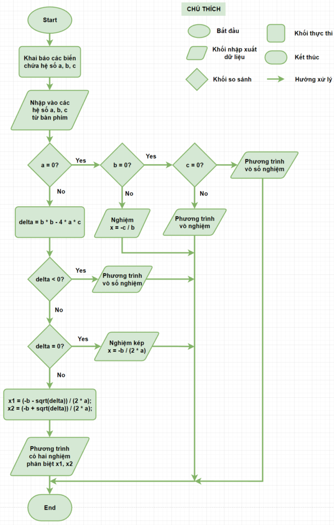
Ví dụ 3. Vẽ sơ đồ khối giải phương trình bậc hai
- Công cụ vẽ online: click vào đây
- Từ sơ đồ bạn hãy triển khai thành code C++.


